Periodic Systems: Spring-2026
HW 5 (SOLUTION): Due Day 13

  1. Delta Function Well S1 5496S

    Consider a particle with mass \(m\) in a one dimension potential: \begin{align*} V(x) &= -\gamma\delta(x) \end{align*}

    where \(\gamma\) is positive.

    1. Sketch a graph of the potential.

    2. What are the dimensions of the constant \(\gamma\)?

      \(V\) is an energy, and \(\delta(x)\) has dimensions of inverse length, so \(\gamma\) has dimensions of energy-length.

      If this were a finite square well, \(\gamma\) would be the “area” of the square. Which is particularly relevant if you want to think of the \(\delta\) function as a limiting case of a square well.

    3. For this potential, there is only one bound state. Solve for the energy eigenstate and value of the energy of the bound state.

      Hint: There are actually two approaches you can use to solve this. The first approach is to work with the \(\delta\) function directly and use the appropriate boundary conditions for an infinite potential. The second approach is to start with the solution to a finite square well and then turn it into a delta function well by taking the limit that the width of the well goes to zero.

      Delta function approach I'll start by writing down the energy eigenvalue equation:

      \begin{align} \hat H \psi(x) &= E\psi(x) \\ -\frac{\hbar^2}{2m}\frac{d^2\psi}{dx^2} - \gamma \delta(x)\psi(x) &= E\psi(x) \end{align}

      The solution for the wave function on both sides of the well where \(V=0\):

      \begin{align} \psi(x) &= \begin{cases} Ae^{kx} + Be^{-kx} & x < 0 \\ Ce^{kx} + De^{-kx} & x > 0 \end{cases} \end{align}

      Where \(k=\frac{\sqrt{-2mE}}{\hbar}\) and the energy E is negative. Next, I'll eliminate solutions that blow up at infinity because they will not be normalizable:

      \begin{align} \psi(x) &= \begin{cases} Ae^{kx} & x < 0 \\ De^{-kx} & x > 0 \end{cases} \end{align}

      Now, I need to apply the boundary conditions. First, the wavefunction must be continuous (so that when I interpret the norm square as the probability density, there are no undefined regions). That means that \(A=D\) and \(\psi(0) = A\) and I can rewrite the solution as:

      \begin{align*} \psi(x) &= \begin{cases} Ae^{kx} & x \leq 0 \\ Ae^{-kx} & x \geq 0 \end{cases} \end{align*}

      Next, I'll normalize:

      \begin{align*} 1 &= \int_{-\infty}^{\infty} |\psi(x)|^2 dx \\ &= \int_{-\infty}^0 |Ae^{kx}|2 dx + \int_0^{\infty} |Ae^{-kx}|^2 dx \\ &= |A|^2 \Bigg( \int_{-\infty}^0 e^{2kx} dx + \int_0^{\infty} e^{-2kx} dx\Bigg)\\ &= |A|^2 \Bigg(\left. \frac{e^{2kx}}{2k}\right|_{-\infty}^0 + \left. \frac{e^{-2kx}}{-2k}\right|_0^{\infty}\Bigg)\\ &= \frac{2|A|^2}{2k}\\ \rightarrow |A| &= \sqrt{k} \end{align*}

      The solution now looks like:

      \begin{align*} \psi(x) &= \begin{cases} \sqrt{k}e^{kx} & x \leq 0 \\ \sqrt{k}e^{-kx} & x \geq 0 \end{cases} \end{align*}

      Now, I need to think about the boundary condition on the first derivative. When the potential is a delta function well, the boundary condition is:

      \[\lim_{\epsilon \rightarrow 0} \Bigg(\left. \frac{\partial \psi}{\partial x}\right|_{\epsilon} - \left. \frac{\partial \psi}{\partial x}\right|_{-\epsilon} \Bigg) = -\frac{2m \gamma}{\hbar^2} \psi(0) \]

      Applying this boundary condition to this problem:

      \begin{align*} \lim_{\epsilon \rightarrow 0} \Bigg( \left. \frac{\partial \psi}{\partial x}\right|_{\epsilon} - \left. \frac{\partial \psi}{\partial x}\right|_{-\epsilon} \Bigg) = \frac{2m \gamma}{\hbar^2} \psi(0) \\[6pt] -k\sqrt{k}\;e^{-k0} - k\sqrt{k}\;e^{k0} &= -\frac{2m \gamma}{\hbar^2} \sqrt{k}\\ -2k &= -\frac{2m \gamma}{\hbar^2} \\ k &= \frac{m \gamma}{\hbar^2} \end{align*}

      Remembering that \(k\) is related to the energy:

      \begin{align*} k = \frac{\sqrt{-2mE}}{\hbar} \\[6pt] \rightarrow E &= -\frac{\hbar^2}{2m}k^2 \\[6pt] E &= -\frac{\hbar^2}{2m} \Big(\frac{m \gamma}{\hbar^2}\Big)^2 \\[6pt] &= -\frac{m\gamma^2}{2\hbar^2} \end{align*}

      Therefore, there is one bound state energy \(E = -2m\gamma^2/\hbar^2\) with a energy eigenstate wavefunction of:

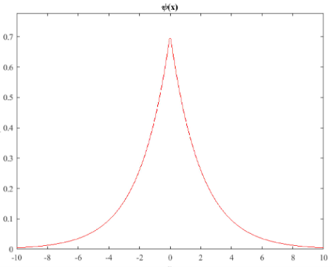
      \begin{align*} \psi(x) &= \begin{cases} \sqrt{\frac{m\gamma}{2\hbar^2}}\;e^{x\sqrt{\frac{m\gamma}{2\hbar^2}}} & x \leq 0 \\ \sqrt{\frac{m\gamma}{2\hbar^2}}\;e^{-x\sqrt{\frac{m\gamma}{2\hbar^2}}} & x \geq 0 \end{cases} \end{align*}

      Limit of finite well approach First let us look at the limit of a finite square well solution. Because the wave function is even, I will only consider \(x>0\) to keep things more simple.

      \begin{align*} V(x) &= \gamma \delta(x) \\ &= \lim_{\epsilon\rightarrow0} \begin{cases} -\frac{\gamma}{\epsilon} & x < \epsilon \\ 0 & x > \epsilon \end{cases} \end{align*}

      The wave function is given by

      \begin{align*} \psi(x) &= \begin{cases} A\cos\left(\frac{x\sqrt{2m(E-\gamma/\epsilon)}}{\hbar}\right) & x < \epsilon \\ Be^{-\frac{(x-\epsilon)\sqrt{2m|E|}}{\hbar}} & x > \epsilon \end{cases} \\[12pt] &\approx \begin{cases} A\left(1 - \left(m(E-\gamma/\epsilon)\right)\frac{x^2}{\hbar^2}\right) & x < \epsilon \\ Be^{-\frac{(x-\epsilon)\sqrt{2m|E|}}{\hbar}} & x > \epsilon \end{cases} \end{align*}

      Our boundary conditions are that \(\psi\) is continuous at \(x=\epsilon\) and so is its derivative for a finite well:

      \begin{align*} A\left(1 - \left(\frac{2m}{\hbar^2}(E+\gamma/\epsilon)\right)\epsilon^2\right) &= B \\ -A \left(\frac{m}{\hbar^2}(E+\gamma/\epsilon\right)\epsilon &= -B\frac{\sqrt{2m|E|}}{\hbar} \end{align*}

      Taking the limit and eliminating \(A\) and \(B\) gives

      \begin{align*} \frac{B}{A} &= \frac{B}{A} \\ 1 - \left(\frac{m}{\hbar^2}(E+\gamma/\epsilon)\right)\epsilon^2 &= \frac{\left(\frac{m}{\hbar}(E+\gamma/\epsilon\right)2\epsilon}{\sqrt{2m|E|}} \\ 1 &= \frac{m\gamma}{\hbar\sqrt{2m|E|}} \\ E &= - \frac{m}{2\hbar}\gamma^2 \end{align*}

      This is the solution. The key was remembering to take a limit as \(\epsilon\rightarrow 0\) in order to eliminate terms.

    4. Sketch the wave function of the bound state.

  2. Normalize the Eigenstates of the Finite Well S1 5496S

    Consider a particle of mass \(m\) in a finite potential well: \begin{align*} V(x) = \begin{cases} V_0 & x < -a \\ 0 & -a < x < a \\ V_0 & a < x \\ \end{cases} \end{align*}

    The even solutions are expressed as \begin{align*} \phi(x) = \begin{cases} Ae^{qx} & x < -a \\ D\cos kx & -a < x < a \\ Ae^{-qx} & a < x \\ \end{cases} \end{align*}

    Normalize the even solutions and use the boundary conditions to help you solve to the \(A\) and \(D\) parameters in terms of \(q\) and \(k\).

    To normalize the even solutions, I let the integral of the probability density over all space be equal to 1:

    \begin{align*} 1 = &\int_{-\infty}^{\infty} |\phi(x)|^2 \;dx \\[12pt] = &\int_{-\infty}^{-a} |Ae^{qx}|^2 \;dx \\ &+\int_{-a}^{a} |D\cos kx|^2 \;dx \\ &+\int_{a}^{\infty} |Ae^{-qx}|^2 \;dx \\[12pt] = & \left. |A|^2\frac{e^{2qx}}{2q} \right|_{-\infty}^{-a} \\ & +\left. |D|^2 \Bigg(\frac{x}{2} + \frac{\sin{2kx}}{4k}\Bigg) \right|_{-a}^{a} \\ & +\left. |A|^2\frac{e^{-2qx}}{-2q} \right|_{a}^{\infty} \\[12pt] = & |A|^2\Bigg(\frac{e^{-2qa}}{2q} - \frac{e^{-2qa}}{-2q}\Bigg) \\& +|D|^2 \Bigg(\frac{a}{2} + \frac{\sin{2ka}}{4k} - \frac{-a}{2} - \frac{\sin{-2ka}}{4k} \Bigg) \\[12pt] & +\left. |A|^2\frac{e^{-2qx}}{-2q} \right|_{a}^{\infty} \\[12pt] = & |A|^2\frac{e^{-2qa}}{q} + |D|^2 \Bigg(a + \frac{\sin{2ka}}{2k}\Bigg) \end{align*}

    The boundary conditions can be gotten by plugging in two equations for regions which meet each other at the specific boundary point (i.e. a or -a). This insures our overall function is continuous across these boundaries and for the even solution at point \(x=a\) we get:

    \[D \cos ka = A e^{-qa}\]

    or

    \begin{align*} |D|^2 \cos^2 ka &= |A|^2 e^{-2qa} \\[12pt] |D|^2 &= \frac{|A|^2e^{-2qa}}{\cos^2 ka} \end{align*}

    Plugging into my normalization equation:

    \begin{align*} 1 &= |A|^2\frac{e^{-2qa}}{q} + \frac{|A|^2e^{-2qa}}{\cos^2 ka} \Bigg(a + \frac{\sin{2ka}}{2k}\Bigg) \\[12pt] 1 &= |A|^2\Bigg(\frac{e^{-2qa}}{q} + \frac{e^{-2qa}}{\cos^2 ka} \Bigg(a + \frac{\sin{2ka}}{2k}\Bigg)\Bigg) \\[12pt] |A|^2 &= \frac{1}{\frac{e^{-2qa}}{q} + \frac{e^{-2qa}}{\cos^2 ka} \Bigg(a + \frac{\sin{2ka}}{2k}\Bigg)} \end{align*}

    Which makes:

    \begin{align*} |D|^2 &= \frac{1}{\cos^2 ka\Bigg(\frac{1}{q} + \frac{1}{\cos^2 ka} \Bigg(a + \frac{\sin{2ka}}{2k}\Bigg) \Bigg)} \end{align*}